Attività sportiva e defibrillatore impiantabile:
quando è ancora possibile? Un documento della Società Italiana di Cardiologia dello Sport (SIC Sport)

Alessandro Zorzi1,2, Simone Ungaro1, Luigi Sciarra3, Antonio Scarà3,4, Paolo Compagnucci5, Zefferino Palamà6, Giampiero Patrizi7, Antonio Dello Russo5,8

1Dipartimento di Scienze Cardio-Toraco-Vascolari e Sanità Pubblica, Università degli Studi, Padova

2Ospedale Riabilitativo di Alta Specializzazione (ORAS), Motta di Livenza (TV)

3Malattie dell’Apparato Cardiovascolare, Università degli Studi, L’Aquila

4Ospedale San Carlo di Nancy – Gruppo Villa Maria, Roma

5Clinica di Cardiologia e Aritmologia, Azienda Ospedaliero-Universitaria delle Marche, Ancona

6U.O.S. Elettrofisiologia Cardiaca, Casa di Cura “Villa Verde”, Taranto

7U.O.C. Cardiologia-UTIC, Ospedale “B. Ramazzini”, Carpi (MO)

8Dipartimento di Scienze Biomediche e Sanità Pubblica, Università Politecnica delle Marche, Ancona

The issue of sports participation in athletes with an implantable cardioverter-defibrillator (ICD) has gained increasing attention. Contrary to what is often reported by the media, in Italy there is no absolute ban on competitive sports for individuals with an ICD: according to the 2023 COCIS guidelines, eligibility is determined not by the device itself, but by the underlying heart disease and the type of sport practiced. This document reviews the main international (AHA/ACC, ESC, HRS) and Italian guidelines, emphasizing that the indication for ICD implantation must follow the same criteria used for the general population, without considering the desire to practice sports as a determining factor. It then discusses the conditions under which, in Italy as well, athletes with an ICD may be allowed to return to competitive sports. Available evidence, including data from international registries, shows that sports participation in ICD carriers can be safe if performed under specialist supervision, although the risk of appropriate shocks is not negligible. This document also examines the advantages and limitations of different device types and proposes a flow-chart for ICD programming and follow-up, both at baseline and during exercise testing. Finally, it reaffirms that properly prescribed and monitored physical activity remains recommended for patients with ICDs due to its clinical and psychological benefits.

Key words. Athletes; Exercise prescription; Sports cardiology; Sudden death; Ventricular arrhythmias.

INTRODUZIONE

In seguito a recenti casi di arresto cardiaco che hanno coinvolto atleti professionisti i quali, fortunatamente rianimati, sono stati sottoposti ad impianto di defibrillatore cardiaco impiantabile (ICD), molto si è dibattuto sulla possibilità di ottenere un certificato di idoneità medico-sportiva agonistica in Italia. Gli organi di stampa ma anche molti medici hanno diffuso l’errata informazione che in Italia giocare con un ICD sia vietato. In realtà, ciò non corrisponde al vero: la possibilità di giocare con l’ICD non solo è prevista dalle attuali linee guida italiane (COCIS 2023), ma anche dalla precedente edizione del 2017. Il giudizio di idoneità non si basa sul dispositivo, ma sul tipo di disciplina e soprattutto sulla cardiopatia che ha portato all’impianto.

In questo documento, sono discusse le linee guida, internazionali e italiane, in merito alle indicazioni all’impianto di ICD nell’atleta e sulla compatibilità tra sport agonistico e ICD. Inoltre, verranno forniti suggerimenti su tipo, controllo e programmazione dell’ICD negli sportivi.




INDICAZIONE ALL’IMPIANTO DI DEFIBRILLATORE NEGLI ATLETI: L’ESSERE ATLETA INFLUENZA LA DECISIONE?

L’indicazione all’impianto di ICD negli atleti rappresenta un tema complesso, ma caratterizzato da una sorprendente uniformità di vedute nelle principali linee guida internazionali ed italiane. Un punto centrale e spesso oggetto di equivoco riguarda la possibilità che la volontà dell’atleta di proseguire l’attività sportiva agonistica influenzi la decisione clinica circa l’impianto del dispositivo. Tuttavia, nessuna linea guida di cardiologia dello sport – né americana (American Heart Association/American College of Cardiology [AHA/ACC]), né europea (Società Europea di Cardiologia [ESC]), né italiana (Comitato Organizzativo Cardiologico per l’Idoneità allo Sport [COCIS]) – contempla la volontà di praticare sport come criterio utile a determinare l’indicazione all’ICD1-4. Al contrario, tutte le società scientifiche sottolineano con chiarezza che le indicazioni per l’impianto devono seguire le medesime raccomandazioni previste per la popolazione generale, sia in prevenzione primaria sia in prevenzione secondaria.

Le linee guida americane (AHA/ACC/Heart Rhythm Society [HRS]) del 2017 già suggerivano di utilizzare per gli atleti le stesse indicazioni all’impianto ICD rispetto ai non atleti5. In particolare, le principali indicazioni all’impianto di ICD includono la prevenzione secondaria (arresto cardiaco o tachicardia ventricolare sostenuta in assenza di cause reversibili); la disfunzione ventricolare sinistra severa con un grado di raccomandazione diverso in base alla genesi (ischemica o non-ischemica), al valore di frazione di eiezione, alla classe NYHA o alla presenza di fattori di rischio come l’inducibilità allo studio elettrofisiologico; le cardiomiopatie e le patologie dei canali ionici (come Brugada o sindrome del QT lungo) ad alto rischio. Le recenti raccomandazioni AHA/ACC in tema di cardiologia dello sport del 2025 ribadiscono che l’impianto di ICD per la sola ragione di favorire la partecipazione allo sport non è suggerito4.

Le linee guida ESC sulla cardiologia dello sport del 2020 ribadiscono un’impostazione simile, ponendo particolare enfasi sul fatto che “la partecipazione agli sport non costituisce da sola un motivo per porre l’indicazione ad impianto di ICD”3. Anche secondo le linee guida ESC sulla prevenzione della morte cardiaca improvvisa, le indicazioni devono essere fondate su evidenze di rischio di morte improvvisa e non su desideri o obiettivi personali. L’ICD è raccomandato in classe I in soggetti con arresto cardiaco, tachicardia ventricolare sostenuta (prevenzione secondaria), e/o FEVS ≤35% con sintomi di scompenso (prevenzione primaria), indipendentemente dall’eziologia – ischemica o no6,7.

Analogamente, il COCIS 2023, linee guida di riferimento italiano per la medicina e la cardiologia dello sport redatto dalla SIC Sport, dalle principali società cardiologiche italiane e dalla Federazione Medico-Sportiva Italiana (FMSI), sottolinea come la decisione all’impianto di ICD debba basarsi su elementi clinici e strumentali legati al tipo di cardiopatia sottostante, alla presenza di sintomi e al rischio aritmico, senza che l’ambizione sportiva del soggetto possa rappresentare un criterio determinante. Il COCIS evidenzia inoltre che in prevenzione primaria, nei soggetti con patologie ad elevato rischio aritmico, l’indicazione ad impianto di ICD non deve essere intesa come uno strumento per consentire la prosecuzione dell’attività agonistica1.

Un secondo punto cruciale è rappresentato dall’incompatibilità tra molte delle patologie che giustificano l’impianto di ICD e la pratica di sport agonistici. Tra le condizioni più comuni associate a rischio di morte improvvisa figurano la cardiomiopatia aritmogena (CMA), la cardiomiopatia ipertrofica (CMI) con fenotipi ad alto rischio e le cardiomiopatie dilatative causate da specifiche mutazioni come quella della lamina A/C. In molte di queste condizioni, l’esercizio fisico intenso può fungere da fattore scatenante di eventi aritmici potenzialmente fatali e, in alcuni casi, può promuovere la progressione della malattia1-4,8. Pertanto, anche in presenza di ICD, la partecipazione a sport di medio-alto impegno cardiovascolare è sconsigliata o esplicitamente controindicata (per lo meno dalle linee guida COCIS 2023) non tanto per il dispositivo quanto per la cardiopatia di base. Esistono tuttavia alcune eccezioni ben definite, che verranno discusse nel successivo paragrafo.

In definitiva, le principali linee guida americane e italiane concordano sul fatto che le indicazioni all’impianto di ICD negli atleti devono seguire gli stessi criteri validi per la popolazione di pazienti non atleti. Non esistono, infatti, indicazioni specifiche differenziate tra atleti e non atleti: la volontà di svolgere attività sportiva non modifica i cut-off o i criteri di impianto, nemmeno nei casi di cardiopatie strutturali o aritmogene.

PRATICARE SPORT AGONISTICO CON IL DEFIBRILLATORE: QUANDO È POSSIBILE?

L’expert consensus dell’HRS del 20248 sottolinea l’importanza di un approccio multidisciplinare nella gestione degli atleti portatori di ICD, che tenga conto della patologia sottostante, del tipo di sport, delle caratteristiche del dispositivo e della risposta alla terapia. Tuttavia, viene dato ampio spazio anche alle preferenze dell’atleta, considerando i possibili risvolti psicologici dell’esclusione dall’attività sportiva. Il concetto di “processo decisionale condiviso (shared decision-making, SDM) è centrale nella visione dei colleghi americani: l’atleta, insieme a medici, genitori, allenatori e dirigenti, deve partecipare attivamente al processo decisionale sul possibile ritorno allo sport. Le linee guida AHA/ACC 20254 si allineano a questo approccio e affermano che la partecipazione a sport competitivi è ragionevole per atleti con ICD (sia per prevenzione primaria che secondaria), purché avvenga attraverso un processo strutturato di SDM. Questo processo deve considerare: 1) la diagnosi sottostante9; 2) la conferma della stabilità del ritmo cardiaco; 3) la possibilità di interventi appropriati o inappropriati da parte del dispositivo; 4) i rischi meccanici (danno alla protesi o agli elettrocateteri) legati allo sport praticato, soprattutto nei casi di sport da contatto.

Le linee guida ESC nell’ambito della cardiologia dello sport (2020), pur mantenendo un approccio più prudente, indicano comunque la possibilità, per atleti opportunamente selezionati, di partecipare ad attività sportive competitive o ricreative dopo l’impianto di un ICD, a condizione che lo sport non comporti un peggioramento della cardiopatia di base, il paziente sia stato monitorato per un adeguato periodo post-impianto e che il dispositivo sia programmato correttamente, anche con protocolli di test da sforzo specifici per sportivi, poiché quelli standard possono non essere sufficienti per simulare le condizioni agonistiche3.

A differenza della maggior parte degli altri paesi, per praticare sport agonistico in Italia è richiesta una certificazione medico-sportiva. Da circa 40 anni il documento di riferimento in tale ambito è rappresentato dal COCIS, nelle sue varie stesure, cui contribuiscono le principali società cardiologiche italiane. Secondo il più recente COCIS 20231,2, l’idoneità può essere concessa in soggetti con ICD purché asintomatici, con normale capacità funzionale al test da sforzo (preferibilmente cardiopolmonare), e che pratichino sport con basso rischio traumatico non tanto per il rischio di danno al dispositivo quanto per il rischio di trauma in seguito a una sincope aritmica. L’idoneità viene invece negata in presenza di cardiopatie strutturali severe, rischio elevato di aritmie o in sport ad alto rischio di trauma. In sostanza l’impatto che ha l’ICD in merito al giudizio di idoneità è neutro, mentre prevalgono il tipo di patologia che ha determinato l’impianto della protesi e il tipo di sport da praticare (Graphical Abstract, Tabella 1).




QUALE DEFIBRILLATORE SCEGLIERE NELLO SPORTIVO?

L’impianto di ICD negli atleti a rischio di morte improvvisa rappresenta una sfida complessa. Questi dispositivi, fondamentali per la prevenzione di aritmie ventricolari potenzialmente fatali, variano notevolmente per caratteristiche tecniche, modalità di impianto e rischi associati. La loro influenza sulla possibilità di praticare sport, in particolare in attività ad alta intensità o di contatto, necessita di un’analisi dettagliata per garantire sicurezza e qualità della vita del paziente atleta.

Gli ICD transvenosi rappresentano la tipologia più diffusa, grazie alla loro comprovata efficacia nel riconoscimento e trattamento rapido delle aritmie ventricolari, mediante shock e la possibilità di programmare terapia di pacing come la stimolazione anti-tachicardica (ATP) e anti-bradicardica. Gli elettrocateteri vengono inseriti attraverso il sistema venoso e posizionati nelle sezioni destre del cuore10. Nonostante i benefici clinici, in ambito sportivo si evidenziano possibili problematiche legate alla dislocazione, frattura dei cateteri e complicanze, tra cui trombosi e infezioni, rischi significativamente accentuati in atleti coinvolti in sport di contatto o ad alta intensità11. Alcune accortezze durante l’impianto, come ad esempio l’utilizzo dell’accesso venoso cefalico o ascellare, possono ridurre il rischio di dislocamento e frattura nei soggetti con vita attiva, che tipicamente soffrono del cosiddetto crash clavicolare tipico dell’accesso venoso succlavio12. In tali scenari, inoltre, l’estrazione dei cateteri in atleti giovani o con lunga aspettativa di vita può risultare complessa e associata a rischi procedurali elevati, implicando spesso procedure di estrazione non prive di complicanze13.

L’ICD sottocutaneo (S-ICD) rappresenta una tecnologia innovativa e ormai consolidata che evita l’inserimento di cateteri transvenosi, grazie a un elettrodo inserito sotto la pelle lungo lo sterno e un generatore impiantato nella regione intermuscolare dorsale14. Tra i principali vantaggi figurano: assenza di cateteri intravascolari, con conseguente riduzione del rischio di infezioni; procedura di impianto meno invasiva e miglior tollerabilità per alcuni pazienti, specie i più giovani15. Per gli atleti, questa configurazione riduce il rischio di dislocamento del dispositivo o trauma vascolare, rendendola più adatta a praticanti attività sportive di contatto. Tuttavia, l’assenza di capacità di pacing limita l’utilizzo nei soggetti con bradicardie e toglie l’opportunità di una interruzione dell’aritmia con ATP15. Per ovviare a questo limite sono stati eseguiti impianti combinati di S-ICD con sistemi di pacing leadless16 ed è tutt’ora in fase di lancio sul mercato il cosiddetto sistema modulare che prevede l’utilizzo di un pacemaker leadless impiantato in ventricolo destro in grado di erogare sia la terapia anti-bradicardica che l’ATP17. Alcuni studi, tuttavia, segnalano tassi più elevati di shock inappropriati, frequentemente dovuti ad oversensing delle onde T durante attività fisica, con impatti psicofisici importanti sul ritorno all’attività sportiva18.

L’ICD extravascolare rappresenta una novità nel campo delle tecnologie di defibrillazione. Si tratta di un sistema extravascolare con un elettrodo posizionato al di sotto della regione sternale e un generatore di dimensioni compatte (33 ml), collocato nella regione ascellare sinistra. Le caratteristiche principali includono la capacità di erogare sia ATP sia pacing anti-bradicardico di “emergenza” (prevenzione di pause prolungate con stimolazione VVI), migliorando la gestione delle aritmie ed un design compatto e ergonomico, teoricamente adatto ad atleti attivi19. Le prime evidenze indicano una riduzione significativa degli episodi di shock inappropriati rispetto alle tecnologie precedenti, grazie anche a miglioramenti nel riconoscimento delle onde P e T20. Ciononostante, la lunga durata e l’efficacia di questo dispositivo in atleti restano da validare attraverso studi specifici (Tabella 2).




Infine, va ricordato che alcune condizioni cliniche possono essere caratterizzate da un rischio aritmico elevato ma potenzialmente transitorio. Tra queste condizioni possono essere annoverate le miocarditi acute complicate da aritmie ventricolari maggiori o disfunzione ventricolare severa che potrebbero guarire completamente, o le cardiomiopatie dilatative all’esordio con severa riduzione della frazione di eiezione che potrebbe migliorare nettamente dopo ottimizzazione della terapia medica. In tali casi selezionati un defibrillatore indossabile può consentire di proteggere dalla morte improvvisa rinviando a tempi successivi una decisione in merito sia alla necessità di impianto di un ICD definitivo sia all’idoneità sportiva agonistica21,22.

In sintesi, al di là delle varie considerazioni che nella pratica clinica portano alla scelta del modello di ICD, è ragionevole sostenere che in soggetti che praticano sport a basso rischio di trauma nella regione del dispositivo e che implicano limitati movimenti dell’articolazione della spalla come ciclismo o corsa, tutti i tipi di ICD sono potenzialmente adatti; mentre in quelli che praticano sport di contatto, come calcio o rugby, che utilizzano molto l’articolazione della spalla, come pallavolo o canottaggio, o addirittura discipline che portano a molteplici e costanti sollecitazioni dell’articolazione, come motociclismo e automobilismo sportivo, i defibrillatori di nuova generazione (sottocutaneo o extravascolare) potrebbero potenzialmente comportare un rischio di complicanze più basso.

PRATICARE SPORT CON IL DEFIBRILLATORE: QUALI SONO GLI OUTCOME CLINICI?

Per lungo tempo, la presenza di una cardiopatia ereditaria predisponente ad aritmie maligne o l’impianto di un ICD sono stati considerati motivi di esclusione dall’attività sportiva agonistica. Le linee guida internazionali, a partire dal 36° Bethesda Conference Statement pubblicato nel 2005, hanno codificato un approccio rigidamente restrittivo, consentendo eccezioni solo per discipline di bassa intensità ed a basso rischio di impatto traumatico23. Questa impostazione si fondava su un principio prudenziale: l’ipotesi che lo sport potesse aumentare il rischio di aritmie ventricolari, sincope traumatica e morte improvvisa, e che l’ICD potesse non garantire una protezione adeguata.

Tuttavia, negli ultimi due decenni alcuni studi osservazionali hanno iniziato a minare questo paradigma24,25. In particolare, gli studi della Mayo Clinic sui pazienti affetti da sindrome del QT lungo e cardiopatie genetiche25-27, il registro multinazionale ICD Sports Safety Registry coordinato da Lampert28-32 e i lavori più recenti di Gasperetti et al.33, Francia et al.34 e Chorin et al.35 su S-ICD hanno offerto nuove prospettive, che di seguito saranno analizzate criticamente e che sono riassunte nella Tabella 3.




Gli studi sulla sindrome del QT lungo e le cardiopatie genetiche della Mayo Clinic

Già il lavoro pionieristico di Johnson e Ackerman25 aveva messo in discussione l’approccio tradizionalmente restrittivo, riportando l’esperienza complessivamente positiva di 20 atleti (età media 14.5 anni, QTc medio 520 ms) con sindrome del QT lungo ad alto rischio, portatori di ICD transvenoso, ritornati in campo attraverso un processo di SDM. Nella casistica dello studio non era menzionato alcun caso di morte ed un solo atleta dell’età di 9 anni, affetto da sindrome del QT lungo tipo 1 a fenotipo estremamente grave e portatore di ICD, aveva sperimentato due shock dell’ICD durante pratica sportiva non autorizzata ed in assenza di compliance alla terapia beta-bloccante25.

Questa linea è stata ulteriormente sviluppata nel 2021 dal vasto studio di Tobert et al.26 che ha rappresentato la più ampia esperienza monocentrica mai riportata su atleti con sindrome del QT lungo. In oltre 4 anni di follow-up medio, 494 atleti con diagnosi genetica o clinica di sindrome del QT lungo e 178 con diagnosi di altra cardiopatia genetica (incluse tachicardia catecolaminergica polimorfa ventricolare, CMI o CMA) sono stati formalmente autorizzati al ritorno allo sport competitivo dopo una valutazione multidisciplinare e un piano terapeutico personalizzato; tra essi, 58 atleti con sindrome del QT lungo e 81 con altra cardiopatia genetica risultavano portatori di ICD. Durante lo studio, non è stato registrato alcun decesso associato a sport. Tuttavia, tra i portatori di ICD, 17 atleti con sindrome del QT lungo (29% del totale; di questi, 7 occorsi durante un periodo di “return to play” e solo 3 senza terapia beta-bloccante) e 12 con altra cardiopatia genetica (15% del totale; di questi, 8 durante un periodo di “return to play” e 5 in assenza terapia beta-bloccante) hanno sperimentato eventi aritmici non letali (“breakthrough cardiac events”, ovvero shock dell’ICD) durante il follow-up, con 3 storm aritmici in pazienti affetti da cardiopatie genetiche. Lo studio ha così dimostrato che, pur essendo possibile consentire la pratica dello sport in relativa sicurezza nella maggior parte degli atleti con sindrome del QT lungo o cardiopatia genetica in assenza di caratteristiche fenotipiche di elevato rischio aritmico e con prescrizione di terapie appropriate presso centri esperti, i soggetti portatori di ICD e pertanto ad elevato rischio aritmico presentano un rischio non trascurabile di eventi aritmici maggiori continuando a praticare sport26.

Successivamente, il gruppo della Mayo Clinic ha ulteriormente ampliato la prospettiva con lo studio di Tobert et al.27 del 2022. In questa coorte retrospettiva di 125 atleti agonisti portatori di ICD e affetti da sindrome del QT lungo (n=56) o altra cardiopatia genetica (n=69), osservati per un follow-up medio di 3.6 anni, non si sono verificati decessi sport-correlati. Tuttavia, durante il periodo di “return to play”, il 22% degli atleti (n=28) ha avuto un “breakthrough cardiac event” (ovvero shock dell’ICD, tachicardia ventricolare sincopale o storm aritmico), 15 dei quali durante pratica sportiva, mentre 6 atleti (4.8%) hanno avuto uno shock inappropriato. Inoltre, 28 atleti hanno sperimentato una complicanza legata al dispositivo (inclusi 3 pazienti con infezioni), che tuttavia non erano attribuite alla pratica sportiva. Questo dato ha confermato che il rischio aritmico in atleti affetti da cardiopatia genetica e portatori di ICD non è trascurabile e va attentamente considerato al momento della valutazione clinica27.

L’ICD Sports Safety Registry

L’ICD Sports Safety Registry, promosso da Rachel Lampert e colleghi, ha ulteriormente approfondito la tematica della pratica sportiva nei portatori di ICD transvenoso8,28-32.

L’aggiornamento del 2017, con oltre 440 atleti (77 dei quali competitivi ad alto livello) e un follow-up mediano di 3.7 anni, ha confermato questi dati28,31. Non si sono verificati casi di morte improvvisa, arresto cardiaco sul campo da gioco o lesioni gravi degli atleti. Anche in questo contesto, le criticità principali non riguardavano la morte improvvisa, ma il rischio di shock del dispositivo, con 46 atleti (10%) con shock appropriati durante pratica sportiva, 8 dei quali con molteplici shock appropriati in rapida sequenza; il rischio di shock appropriati è risultato essere significativamente più elevato nei soggetti affetti da CMA. Inoltre, anche in questo studio il rischio di malfunzionamento dell’elettrocatetere è risultato essere pari al 7% (31/440), un tasso simile a quello dei pazienti portatori di ICD non sportivi.

Una sottoanalisi del registro pubblicata nel 2019 ha infine dimostrato come un’attenta programmazione dell’ICD, con lunghi intervalli di riconoscimento (definita in modo diverso a seconda della casa produttrice dell’ICD) ed elevate soglie di frequenza di riconoscimento (≥200 b/min), fosse associata ad un minor rischio di shock appropriati ed inappropriati, senza aumentare il rischio di sincope o mortalità durante pratica sportiva29. Un’ulteriore sottoanalisi del 2019 ha dimostrato che atleti non competitivi presentavano un minor rischio di shock appropriati e inappropriati durante l’attività sportiva rispetto agli atleti competitivi30.

In conclusione, i dati dell’ICD Sports Safety Registry da un lato supportano il basso rischio di decesso o severo traumatismo durante pratica sportiva nei portatori di ICD transvenosi, in assenza di gravi lesioni riportate anche in caso di shock dell’ICD durante pratica sportiva; dall’altro, ci ricordano che il rischio di complicanze del dispositivo e shock durante gli allenamenti o le competizioni non è trascurabile, specie in pazienti affetti da CMA36.

Studi sul ruolo del defibrillatore sottocutaneo

L’analisi multicentrica del registro internazionale iSUSI ha incluso 152 sportivi con S-ICD prevalentemente adulti e master, con un’età media di 38 anni, la maggior parte dei quali praticava sport a livello competitivo33. Ad un follow-up mediano di 25 mesi, il rischio di complicanze nella coorte di atleti è risultato simile a quello dei pazienti non sportivi inclusi nel registro iSUSI, pur osservando un maggior tasso di infezioni nel gruppo sportivo. Inoltre, pur riportando un simile tasso di shock inappropriati rispetto ai non atleti (5.3%/anno), l’oversensing da miopotenziali è risultato più frequente tra gli atleti. Infine, il tasso di shock appropriati è risultato essere più elevato tra gli atleti (7.2%/anno), specie in riferimento al rischio di shock di ICD durante esercizio fisico (3.9% degli atleti durante l’intero follow-up). Anche in questa coorte la CMA è risultata associata ad un rischio quasi raddoppiato di shock appropriati (hazard ratio aggiustato [aHR] 1.99), mentre la sindrome di Brugada è risultata essere associata ad un minor rischio (aHR 0.36). Tra i fattori associati agli shock inappropriati, l’indice di massa corporea e la diagnosi di CMA del ventricolo destro sono emersi quali elementi significativi.

Francia et al.34 hanno successivamente coordinato uno studio multicentrico italiano, con oltre 600 pazienti portatori di S-ICD e un follow-up medio di 4 anni, in cui il livello di attività fisica è stato valutato mediante l’International Physical Activity Questionnaire (IPAQ). Circa un quarto della coorte (n=163) praticava sport regolarmente, seppure a livello non agonistico. I risultati hanno evidenziato la sicurezza dell’S-ICD negli individui attivi: non sono emerse differenze significative nel rischio di aritmie, shock o complicanze maggiori tra atleti e soggetti sedentari. Al contrario, gli sportivi tendevano a ricevere meno shock appropriati, sebbene il dato non fosse statisticamente significativo. Le complicanze da dispositivo erano rare e numericamente inferiori a quelle tipiche degli ICD transvenosi. Nessun decesso o trauma legato allo sport è stato riportato.

Ulteriori evidenze in questo ambito provengono dal registro multicentrico italiano SISS37, che ha incluso 205 pazienti adulti (età mediana pari a 41 anni), portatori di S-ICD e praticanti sport a livello non agonistico – prevalentemente cammino o marcia. I partecipanti sono stati seguiti per un periodo medio di 38 mesi. Durante il follow-up, il 13% dei pazienti ha presentato almeno uno shock appropriato (il 26% dei quali occorso durante l’attività sportiva) e un ulteriore 13% ha sperimentato almeno uno shock inappropriato (il 44% dei casi durante la pratica sportiva). Gli autori non hanno riscontrato alcuna associazione tra il tipo e l’intensità dell’attività sportiva praticata e il verificarsi di shock, sia appropriati sia inappropriati. Tuttavia, tra i pazienti che hanno presentato shock appropriati, tutti i soggetti che hanno ricevuto shock appropriati durante l’esercizio avevano presentato un’indicazione all’impianto in prevenzione secondaria.

Infine, va citato che è in corso il progetto internazionale SPORT S-ICD, promosso da Chorin et al.35, che è il primo studio prospettico internazionale concepito espressamente per valutare la sicurezza della pratica sportiva agonistica e non agonistica nei portatori di S-ICD.

In conclusione, l’S-ICD si è dimostrato efficace nel trattare le aritmie, senza registrare decessi o eventi gravi legati alla pratica sportiva. Il punto di forza principale è risultato essere l’assenza delle complicanze meccaniche tipiche dei sistemi transvenosi, un vantaggio cruciale per chi sottopone il torace a sforzi ripetuti. Tra le criticità devono essere annoverati gli shock appropriati e inappropriati, che tuttavia non hanno avuto conseguenze gravi. In questa analisi lo sport – specie in pazienti con specifici substrati quali la CMA del ventricolo destro – si è dimostrato un fattore potenzialmente capace di innescare eventi aritmici maggiori necessitanti interventi del dispositivo24,35-39.

AL DI LÀ DELLO SPORT AGONISTICO: PRESCRIZIONE DELL’ESERCIZIO FISICO

Sempre più spesso, soggetti portatori di ICD, dopo l’impianto, desiderano tornare a praticare in sicurezza attività fisica non necessariamente agonistica. In linea generale, questo reintegro all’attività fisica appare possibile e sicuro, soprattutto se effettuato nel rispetto delle attuali raccomandazioni delle società scientifiche1-3,40-43. È peraltro molto importante sottolineare che il fatto che soggetti portatori di ICD possano praticare in sicurezza un’attività fisica, magari adeguatamente prescritta ed individualizzata, ha l’indubbio vantaggio di non privare anche questi soggetti degli innumerevoli benefici clinici dell’esercizio44-46.

Benché esistano in letteratura alcune esperienze che dimostrano elevati profili di sicurezza della pratica anche di attività sportiva in portatori di ICD discussi nel paragrafo precedente, i dati specifici relativi alla prescrizione dell’esercizio fisico sono molto esigui37,46, talora su casistiche limitate e spesso ci si basa su norme di buon senso e di buona pratica clinica.

Ovviamente, oltre al tipo di dispositivo, va considerata attentamente la cardiopatia di base. Elementi quali l’intensità, la durata e la frequenza dell’esercizio fisico da prescrivere non possono prescindere da un’attenta analisi delle condizioni cliniche del paziente, della terapia farmacologica che questi sta seguendo e dell’evoluzione della cardiopatia sottostante.

Per una trattazione più dettagliata sulla prescrizione dell’esercizio fisico in ambito cardiologico, si rimanda al recente documento redatto dalla Società Italiana di Cardiologia dello Sport (SIC Sport) e dalla FMSI42.

PROGRAMMAZIONE E CONTROLLO DEL DEFIBRILLATORE NELLO SPORTIVO

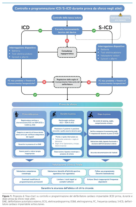
Un ultimo ma non meno importante aspetto di vitale importanza è l’attenta programmazione e controllo del dispositivo47. Molti problemi riguardanti, ad esempio, gli shock inappropriati possono essere efficacemente prevenuti con un’adeguata e minuziosa programmazione del dispositivo. In tal senso, può essere opportuno in alcuni casi particolari chiedere una consulenza ingegneristica alla casa produttrice del dispositivo (Figura 1).




Nella programmazione non va dimenticato il tentativo di evitare il più possibile il pacing indesiderato, soprattutto se il paziente ha applicato il dispositivo solo per prevenzione della morte improvvisa. Quando invece vi è necessità di pacing, è bene ricordare che, soprattutto nell’ottica di un soggetto che intenda praticare attività fisica, bisogna perseguire il più possibile il concetto di pacing più “fisiologico” possibile48,49, partendo dalla programmazione della funzione rate responsive, por poi adattare gli algoritmi più complessi riguardanti il ritardo atrioventricolare e così via. Il dispositivo, insomma, andrebbe sempre adattato alle necessità ed abitudini del singolo soggetto, caratteristiche che possono cambiare nel tempo.

Tra i parametri più importanti che vanno presi in attenta considerazione c’è anche la frequenza di intervento dell’ICD. In un soggetto con preservata funzione del sistema di eccito-conduzione, si possono raggiungere durante esercizio frequenze cardiache anche molto elevate, che potrebbero causare interventi inappropriati del defibrillatore. La programmazione del dispositivo spesso consente efficacemente di evitare simili incidenti. Tutte le linee guida raccomandano infatti l’uso di soglie di rilevamento elevate (>200 b/min), l’impiego di algoritmi di discriminazione tra aritmie sopraventricolari e ventricolari e l’esecuzione di un test da sforzo massimale sport-specifico, al fine di simulare realisticamente le condizioni dell’attività3,6,50. Proprio per tali ragioni è comunque molto importante, prima di prescrivere esercizio fisico ad un portatore di ICD, eseguire un test da sforzo massimale al treadmill per valutare attentamente anche la risposta cronotropa. Altra pratica consigliabile è quella di monitorare la frequenza cardiaca durante la performance fisica.

Per quanto riguarda i tempi di avvio dell’attività fisica dopo l’impianto, anche su questo tema mancano dati certi ed univoci, ma appare ragionevole che il paziente torni, o comunque intraprenda un percorso di esercizio fisico dopo alcune settimane: questo per favorire una cicatrizzazione della ferita in sede di impianto e la stabilizzazione dei cateteri di un dispositivo tradizionale endocavitario. In particolare, il COCIS 2023 raccomanda che il test da sforzo e la valutazione di idoneità sportiva non avvengano prima di 3 mesi dall’impianto, per consentire il consolidamento del sistema e la guarigione della ferita1. Le linee guida AHA/ACC 2025 indicano che la partecipazione a sport competitivi dovrebbe essere evitata per 4-8 settimane dopo l’impianto e per almeno 2 settimane dopo la sostituzione del generatore, per consentire un adeguato recupero postoperatorio, con tempistiche variabili in base al tipo di sport4. Va comunque ricordato che nei primi tempi post-impianto, per tutti i dispositivi con cateteri endocavitari, andrebbero evitate attività che possano aumentare il rischio di dislocazione e malfunzionamento degli elettrodi, come soprattutto movimenti bruschi, movimenti di abduzione dell’arto superiore, omolaterale all’impianto del dispositivo.

Infine, il documento di consenso dell’HRS raccomanda il monitoraggio remoto come punto saliente per tutti gli atleti con ICD. La telemedicina consentirebbe una sorveglianza continua e tempestiva, utile sia nella fase di follow-up che in caso di interventi del dispositivo. Secondo tale documento di consenso, inoltre, sarebbe opportuno che l’atleta abbia un team di riferimento locale, soprattutto se si trasferisce per motivi sportivi o scolastici, e che disponga di un piano d’azione chiaro in caso di shock, sintomi o malfunzionamenti8.

CONCLUSIONi

In conclusione, la possibilità che un paziente portatore di ICD possa praticare sport anche di tipo agonistico è ormai considerata da tutte le linee guida, incluse quelle italiane. Ciò che conta non è tanto il dispositivo, la cui capacità di interrompere efficacemente l’aritmia anche nel contesto dello sport è ormai ampiamente supportato dalla letteratura, ma la cardiopatia che ha portato all’impianto dell’ICD. Le più recenti linee guida americane sono ancora più esplicite non escludendo la possibilità di un ritorno all’attività agonistica in nessun caso nel contesto di una decisione condivisa, anche se questo concetto si applica con difficoltà nel contesto italiano dove la pratica di sport agonistico necessita del rilascio di un certificato firmato dal medico specialista in medicina dello sport, che se ne assume la responsabilità dal punto di vista medico-legale. È bene ricordare, tuttavia, che al di là dello sport agonistico, tutti i soggetti con cardiopatia (portatori o meno di ICD) traggono beneficio dall’esercizio fisico che deve essere attentamente “dosato” sulla base di una valutazione clinica individuale (cosiddetta “prescrizione dell’esercizio fisico”).

RIASSUNTO

Il tema della pratica sportiva negli atleti portatori di defibrillatore cardiaco impiantabile (ICD) è un argomento che ha assunto crescente interesse. Contrariamente a quanto spesso riportato dai media, in Italia non esiste un divieto assoluto di attività agonistica per chi ha un ICD: le linee guida COCIS 2023 stabiliscono che il giudizio di idoneità dipende non dal dispositivo, ma dalla cardiopatia sottostante e dal tipo di sport praticato. Questo documento analizza le principali linee guida internazionali (AHA/ACC, ESC, HRS) e italiane sottolineando innanzitutto come l’indicazione all’impianto di ICD debba seguire criteri identici a quelli della popolazione generale, senza considerare la volontà di praticare sport come fattore decisionale. Vengono discusse poi le condizioni che, nei soggetti sottoposti ad impianto di ICD, permettono anche in Italia il ritorno allo sport anche agonistico. Le evidenze disponibili, incluse quelle dei registri internazionali, mostrano che la pratica sportiva nei portatori di ICD può essere sicura se condotta sotto controllo specialistico, pur con un rischio non trascurabile di shock appropriati e non. Vengono affrontati vantaggi e svantaggi dei vari tipi di dispositivi e proposta una flow-chart per la programmazione e il controllo del dispositivo sia di base sia durante prova da sforzo. Infine, la rassegna ribadisce che l’esercizio fisico, correttamente prescritto e monitorato, resta raccomandato anche nei pazienti con ICD per i suoi benefici clinici e psicologici.

Parole chiave. Aritmie ventricolari; Atleti; Cardiologia dello sport; Morte improvvisa; Prescrizione dell’esercizio.

BIBLIOGRAFIA

1. Zeppilli P, Biffi A, Cammarano M, et al. Italian Cardiological Guidelines (COCIS) for Competitive Sport Eligibility in athletes with heart disease: update 2024. Minerva Med 2024;115:533-64. https://doi.org/10.23736/S0026-4806.24.09519-3

2. Patrizi G, Tardini L. Raccomandazioni per il giudizio di idoneità allo sport agonistico: le novità del COCIS 2023. G Ital Cardiol 2024;25:433-40. https://doi.org/10.1714/4269.42467

3. Pelliccia A, Sharma S, Gati S, et al.; ESC Scientific Document Group. 2020 ESC Guidelines on sports cardiology and exercise in patients with cardiovascular disease. Eur Heart J 2021;42:17-96. https://doi.org/10.1093/eurheartj/ehaa605

4. Kim JH, Baggish AL, Levine BD, et al. Clinical considerations for competitive sports participation for athletes with cardiovascular abnormalities: a scientific statement from the American Heart Association and American College of Cardiology. J Am Coll Cardiol 2025;85:1059-108. https://doi.org/10.1016/j.jacc.2024.12.025

5. Al-Khatib SM, Stevenson WG, Ackerman MJ, et al. 2017 AHA/ACC/HRS guideline for management of patients with ventricular arrhythmias and the prevention of sudden cardiac death: a report of the American College of Cardiology/American Heart Association Task Force on Clinical Practice Guidelines and the Heart Rhythm Society. Circulation 2018;138:e272-391. https://doi.org/10.1161/CIR.0000000000000549

6. Zeppenfeld K, Tfelt-Hansen J, de Riva M, et al.; ESC Scientific Document Group. 2022 ESC Guidelines for the management of patients with ventricular arrhythmias and the prevention of sudden cardiac death. Eur Heart J 2022;43:3997-4126. https://doi.org/10.1093/eurheartj/ehac262

7. Priori SG, Blomström-Lundqvist C, Mazzanti A, et al.; ESC Scientific Document Group. 2015 ESC Guidelines for the management of patients with ventricular arrhythmias and the prevention of sudden cardiac death: The Task Force for the Management of Patients with Ventricular Arrhythmias and the Prevention of Sudden Cardiac Death of the European Society of Cardiology (ESC). Endorsed by: Association for European Paediatric and Congenital Cardiology (AEPC). Eur Heart J 2015;36:2793-867. https://doi.org/10.1093/eurheartj/ehv316

8. Lampert R, Chung EH, Ackerman MJ, et al. 2024 HRS expert consensus statement on arrhythmias in the athlete: evaluation, treatment, and return to play. Heart Rhythm 2024;21:e151-252. https://doi.org/10.1016/j.hrthm.2024.05.018

9. Dello Russo A, Compagnucci P, Zorzi A, et al. Electroanatomic mapping in athletes: why and when. An expert opinion paper from the Italian Society of Sports Cardiology. Int J Cardiol 2023;383:166-74. https://doi.org/10.1016/j.ijcard.2023.05.013

10. Kipp R, Hsu JC, Freeman J, Curtis J, Bao H, Hoffmayer KS. Long-term morbidity and mortality after implantable cardioverter-defibrillator implantation with procedural complication: a report from the National Cardiovascular Data Registry. Heart Rhythm 2018;15:847-54. https://doi.org/10.1016/j.hrthm.2017.09.043

11. Ferrick AM, Ferrick KJ. Sports and driving with an implantable cardioverter-defibrillator. Cardiol Rev 2017;25:36-42. https://doi.org/10.1097/CRD.0000000000000134

12. Chan NY, Liem LB, Mok NS, Wong W. Clinical experience of contrast venography guided axillary vein puncture in biventricular pacing. Int J Cardiol 2003;92:55-8. https://doi.org/10.1016/s0167-5273(03)00051-2

13. Kutarski A, Jacheć W, Tułecki Ł et al. Disparities in transvenous lead extraction in young adults. Sci Rep 2022;12:9601. https://doi.org/10.1038/s41598-022-13769-y

14. Lambiase PD, Barr C, Theuns DA, et al.; EFFORTLESS Investigators. Worldwide experience with a totally subcutaneous implantable defibrillator: early results from the EFFORTLESS S-ICD Registry. Eur Heart J 2014;35:1657-65. https://doi.org/10.1093/eurheartj/ehu112

15. Pedersen SS, Mastenbroek MH, Carter N, et al. A comparison of the quality of life of patients with an entirely subcutaneous implantable defibrillator system versus a transvenous system (from the EFFORTLESS S-ICD Quality of Life Substudy). Am J Cardiol 2016;118:520-6. https://doi.org/10.1016/j.amjcard.2016.05.047

16. Takami M, Fukuzawa K, Kiuchi K, Matsumoto K, Izawa Y, Hirata KI. Treatment strategy for fatal arrhythmias in Ebstein’s anomaly combined with leadless pacemaker and S-ICD implantations. JACC Case Rep 2022;4:101464. https://doi.org/10.1016/j.jaccas.2022.04.016

17. Knops RE, Lloyd MS, Roberts PR, et al.; MODULAR ATP Investigators. A modular communicative leadless pacing-defibrillator system. N Engl J Med 2024;391:1402-12. https://doi.org/10.1056/NEJMoa2401807

18. Auricchio A, Hudnall JH, Schloss EJ, et al. Inappropriate shocks in single-chamber and subcutaneous implantable cardioverter-defibrillators: a systematic review and meta-analysis. Europace 2017;19:1973-80. https://doi.org/10.1093/europace/euw415

19. Friedman P, Murgatroyd F, Boersma LVA, et al.; Extravascular ICD Pivotal Study Investigators. Efficacy and safety of an extravascular implantable cardioverter-defibrillator. N Engl J Med 2022;387:1292-302. https://doi.org/10.1056/NEJMoa2206485

20. Friedman P, Murgatroyd F, Boersma LVA, et al.; Extravascular ICD Pivotal Study Investigators. Performance and safety of the extravascular implantable cardioverter defibrillator through long-term follow-up: final results from the Pivotal Study. Circulation 2025;151:322-32. https://doi.org/10.1161/CIRCULATIONAHA.124.071795

21. El-Battrawy I, Koepsel K, Tenbrink D, et al. Use of the wearable cardioverter-defibrillator among patients with myocarditis and reduced ejection fraction or ventricular tachyarrhythmia: data from a multicenter registry. J Am Heart Assoc 2023;12:e030615. https://doi.org/10.1161/JAHA.123.030615

22. Duncker D, Garcia R, Bonderman D, et al. A review on wearable cardioverter-defibrillators in clinical practice for sudden cardiac death prevention and heart failure management. Europace 2025;27:euaf257. https://doi.org/10.1093/europace/euaf257

23. Maron BJ, Zipes DP. Introduction: Eligibility recommendations for competitive athletes with cardiovascular abnormalities – general considerations. J Am Coll Cardiol 2005;45:1318-21. https://doi.org/10.1016/j.jacc.2005.02.006

24. Dello Russo A, Compagnucci P, Casella M, et al. Ventricular arrhythmias in athletes: role of a comprehensive diagnostic workup. Heart Rhythm 2022;19:90-9. https://doi.org/10.1016/j.hrthm.2021.09.013

25. Johnson JN, Ackerman MJ. Return to play? Athletes with congenital long QT syndrome. Br J Sports Med 2013;47:28-33. https://doi.org/10.1136/bjsports-2012-091751

26. Tobert KE, Bos JM, Garmany R, Ackerman MJ. Return-to-play for athletes with long QT syndrome or genetic heart diseases predisposing to sudden death. J Am Coll Cardiol 2021;78:594-604. https://doi.org/10.1016/j.jacc.2021.04.026

27. Tobert KE, Bos JM, Cannon BC, Ackerman MJ. Outcomes of athletes with genetic heart diseases and implantable cardioverter-defibrillators who chose to return to play. Mayo Clin Proc 2022;97:2028-39. https://doi.org/10.1016/j.mayocp.2022.03.024

28. Saarel EV, Law I, Berul CI, et al. Safety of sports for young patients with implantable cardioverter-defibrillators: long-term results of the multinational ICD Sports Registry. Circ Arrhythm Electrophysiol 2018;11:e006305. https://doi.org/10.1161/CIRCEP.118.006305

29. Olshansky B, Atteya G, Cannom D, et al. Competitive athletes with implantable cardioverter-defibrillators – how to program? Data from the Implantable Cardioverter-Defibrillator Sports Registry. Heart Rhythm 2019;16:581-7. https://doi.org/10.1016/j.hrthm.2018.10.032

30. Heidbuchel H, Willems R, Jordaens L, et al. Intensive recreational athletes in the prospective multinational ICD Sports Safety Registry: results from the European cohort. Eur J Prev Cardiol 2019;26:764-75. https://doi.org/10.1177/2047487319834852

31. Lampert R, Olshansky B, Heidbuchel H, et al. Safety of sports for athletes with implantable cardioverter-defibrillators: long-term results of a prospective multinational registry. Circulation 2017;135:2310-2. https://doi.org/10.1161/CIRCULATIONAHA.117.027828

32. Lampert R, Olshansky B, Heidbuchel H, et al. Safety of sports for athletes with implantable cardioverter-defibrillators: results of a prospective, multinational registry. Circulation 2013;127:2021-30. https://doi.org/10.1161/CIRCULATIONAHA.112.000447

33. Gasperetti A, Schiavone M, Vogler J, et al;. i-SUSI investigators. Long-term performance of subcutaneous implantable defibrillators in athletes: A multicenter, real-world analysis of sport activities from the iSUSI registry. Heart Rhythm 2025;22:1782-9. https://doi.org/10.1016/j.hrthm.2024.09.039

34. Francia P, Ziacchi M, Migliore F, et al.; S-ICD Rhythm Detect Investigators. Subcutaneous implantable defibrillators in young patients: arrhythmias, complications, and physical activity. Circ Arrhythm Electrophysiol 2025;18:e013365. https://doi.org/10.1161/CIRCEP.124.013365

35. Chorin E, Lampert R, Bijsterveld NR, et al. Safety of Sports for Patients with Subcutaneous Implantable Cardioverter Defibrillator (SPORT S-ICD): study rationale and protocol. Heart Rhythm O2 2024;5:182-8. https://doi.org/10.1016/j.hroo.2024.01.007

36. Gasperetti A, Schiavone M, Milstein J, et al.; i-SUSI Investigators. Differences in underlying cardiac substrate among S-ICD recipients and its impact on long-term device-related outcomes: real-world insights from the iSUSI registry. Heart Rhythm 2024;21:410-8. https://doi.org/10.1016/j.hrthm.2023.12.007

37. Nesti M, Notarstefano P, Segreti L, et al. Subcutaneous ICD sports safety registry (SISS registry). Int J Cardiol 2025;443:133945. https://doi.org/10.1016/j.ijcard.2025.133945

38. Compagnucci P, Gasperetti A. Top stories on exercise and arrhythmias – moving beyond Cassandra’s curse. Heart Rhythm 2025;22:1880-1. https://doi.org/10.1016/j.hrthm.2025.04.018

39. Compagnucci P, Casella M, Narducci ML, et al. Long-term risk assessment in athletes with complex ventricular arrhythmias. Circ Arrhythm Electrophysiol 2025;18:e013480. https://doi.org/10.1161/CIRCEP.124.013480

40. Isaksen K, Morken IM, Munk PS, Larsen AI. Exercise training and cardiac rehabilitation in patients with implantable cardioverter defibrillators: a review of current literature focusing on safety, effects of exercise training, and the psychological impact of programme participation. Eur J Prev Cardiol 2012;19:804-12. https://doi.org/10.1177/1741826711414624

41. Heidbuchel H, Arbelo E, D’Ascenzi F, et al. EAPC/EHRA update of the recommendations for participation in leisure-time physical activity and competitive sports in patients with arrhythmias and potentially arrhythmogenic conditions. Recommendations for participation in leisure-time physical activity and competitive sports of patients with arrhythmias and potentially arrhythmogenic conditions. Part 2: ventricular arrhythmias, channelopathies, and implantable defibrillators. Europace 2021;23:147-8. https://doi.org/10.1093/europace/euaa106

42. Documento di Consenso intersocietario: SIC Sport-FMSI, in collaborazione con ANMCO-SIC. La prescrizione dell’esercizio fisico in ambito cardiologico. Roma: CESI; 2025.

43. Sciarra L, Scarà A, Biffi A, et al. Italian guidelines for competitive sport eligibility (COCIS): what are the new indications in the updated 2023 version for the evaluation of athletes with arrhythmias? J Sports Med Phys Fitness 2025;65:826-33. https://doi.org/10.23736/S0022-4707.25.16910-7

44. Scarà A, Palamà Z, Robles AG, et al. Non-pharmacological treatment of heart failure – from physical activity to electrical therapies: a literature review. J Cardiovasc Dev Dis 2024;11:122. https://doi.org/10.3390/jcdd11040122

45. Dei LL, Han J, Romano S, et al. Exercise prescription in arrhythmogenic cardiomyopathy: finding the right balance between risks and benefits. J Am Heart Assoc 2025;14:e039125. https://doi.org/10.1161/JAHA.124.039125

46. Squeo MR, Di Giacinto B, Perrone MA, et al. Efficacy and safety of a combined aerobic, strength and flexibility exercise training program in patients with implantable cardiac devices. J Cardiovasc Dev Dis 2022;9:182. https://doi.org/10.3390/jcdd9060182

47. Sciarra L, Nesti M, Palamà Z, et al. Arrhythmias in patients with implantable devices. Card Electrophysiol Clin 2019;11:363-73. https://doi.org/10.1016/j.ccep.2019.02.005

48. Infeld M, Cyr J, Novelli AE, et al. Clinical outcomes with personalized accelerated physiologic pacing in heart failure with preserved ejection fraction: follow-up of the myPACE trial. JAMA Cardiol 2025;10:1010-5. https://doi.org/10.1001/jamacardio.2025.2827

49. Slotwiner DJ, Raitt MH, Del-Carpio Munoz F, Mulpuru SK, Nasser N, Peterson PN. Impact of physiologic pacing versus right ventricular pacing among patients with left ventricular ejection fraction greater than 35%: a systematic review for the 2018 ACC/AHA/HRS guideline on the evaluation and management of patients with bradycardia and cardiac conduction delay: a report of the American College of Cardiology/American Heart Association Task Force on Clinical Practice Guidelines and the Heart Rhythm Society. Circulation 2019;140:e483-503. https://doi.org/10.1161/CIR.0000000000000629

50. Glikson M, Nielsen JC, Kronborg MB, et al; ESC Scientific Document Group. 2021 ESC Guidelines on cardiac pacing and cardiac resynchronization therapy. Eur Heart J 2021;42:3427-520. https://doi.org/10.1093/eurheartj/ehab364